مدار الکترونیکی مدار الکترونیکی
1. محصول توضیح داده شود
مشخصات:
لایه: 6
ضخامت هیئت مدیره: 1.6 میلی متر
درمان سطح: طلا شیمیایی + انگشت طلایی.
ماده: FR4 TG170.
خط عرض / خط مین خط: 5 / 5mil
سوراخ حداقل: 0.25 میلیمتر
الزامات خاص: انگشت طلای، بدون درز
ما یک تیم تحقیق و توسعه حرفه ای داریم که در طراحی و توسعه محصولات الکترونیکی مختلف تخصص دارد. ما در سیستم داخلی ما برای خدمت به مشتریان حرفه ای و کارآمد اجرا می شود.
| موارد | مشخصات |
مشخصات | ROUTED، PUNCHED، V-CUT، CHAMFERED |
لایه | 1-32 |
اندازه سوراخ | دیامتر: 0.2 میلیمتر. عرض و عرض خط: 6 میلی لیتر |
MAX PANEL SIZE | 18 "x 24" |
ضخامت تخته | 0.4 - 3.2mm |
مواد | FR4 |
گواهینامه | ROHS، ISO9001، UL |
پوشش دادن | HAL، سرب HAL رایگان، ENIG / IMMERSION GOLD، OSP |
اطلاعات شرکت 2.Company
Uniwell Circuits Co.، Ltd، در آوریل 2007 در شنژن، چین تاسیس شد. Uniwell Circuits یک شرکت فناوری پیشرفته است که متخصص در طراحی، توسعه، تولید و فروش دوزبند و چند منظوره با دقت بالا (مدار چاپی) تمرکز می کند در نوبت سریع، نمونه اولیه، حجم متوسط و بزرگ. در حال حاضر شرکت ما دارای دو کارخانه مدرن است که به رشته های مدیریت پیشرفته پیوسته اند. مدار Uniwell یکی از رقابتی ترین تولیدکنندگان برای تولید مدارهای چاپی بالا در بازارهای داخلی محلی چین است و در حال پیگیری یک نقشه راه فناوری برای هدف گیری کسب و کار در مدار چاپی بالا در سراسر جهان است. کارخانه شنژن یک مرکز تجاری با تکنولوژی پیشرفته با تکنولوژی پیشرفته است که عمدتا به نوبه خود، نمونه اولیه و حجم تولید کوچک تمرکز می کند. سرویس نمونه سازی Uniwell Circuits، پشتیبانی شده توسط خطوط تولید قوی، دارای پشتیبانی از نقل قول های آنلاین فوری و آپلود فایل های Gerber است. این می تواند زمان سرب را به سه روز کاهش دهد، بدون توجه به مکان. خدمات عجله PCB نیز برای پروژه های پر اهمیت در دسترس هستند.
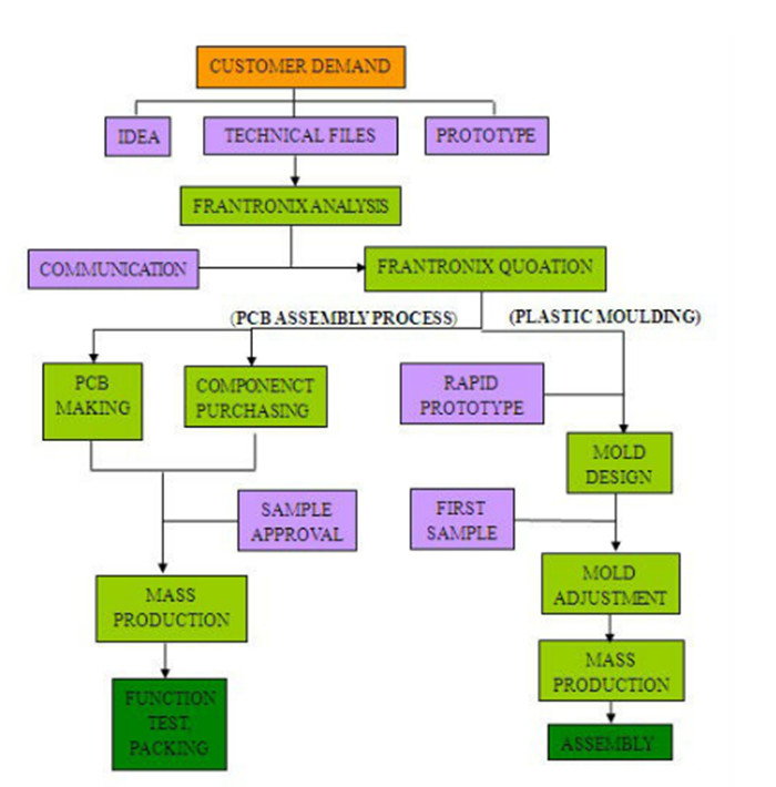
قابلیت تحقیق و توسعه 3.Our
4. چرا ما را انتخاب می کنیم؟
1) - ما می توانیم ارائه PCB Fabrication، PCB Assembly خدمات، یک سرویس توقف می تواند شما را به صرفه جویی در وقت.
2) - ما با گواهینامه: ISO9001، UL و ROSH در صورت لزوم.
3) - ما مواد را از شرکت اصلی و توزیع کنندگان خریداری می کنیم.
4) - ما محصولات را با فرایندهای مهندسی دقیق آماده می کنیم.
5) - ما پروسه بازرسی دقیق داریم.
6) - ما محصولات را با بسته بندی آنتی استاتیک و جعبه کارتن ارسال می کنیم.
5. بسته بندی و حمل و نقل
تگ های محبوب: مدار الکترونیکی پزشکی مدار الکترونیکی، چین، تامین کنندگان، تولید کنندگان، کارخانه، ارزان، سفارشی، قیمت پایین، کیفیت بالا، نقل قول


